本文介绍的这种物品遗留提醒报警器体积小巧,外形尺寸为17×35×100mm,如同两只火柴盒,控制距离为1-5m(可以调至15m),报警声宏亮、功耗低、频率稳定、成本低、易制作,很适合随身携带,防止重要物品离开主人,亦可用作小孩走动监察,有兴趣者不妨一试。 工作原理
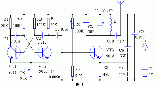
 该装置是由发射机和接收机两部分组成的系统,工作于调频(FM)波段。发射机的电路工作原理见图1(点击下载原理图)。它是由三极管VT1、VT2及其外围元件构成的多谐振荡器,其工作频率约为1000Hz,其信号通过电容器C3取出去调制由VT3及其LC元件构成的调频振荡器,被调制的调频信号从C10输出,通过机内微型天线向空间辐射。其中C6的作用是加宽频带并能有效防止人体感应对频率的影响。
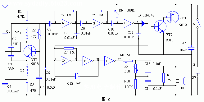
 接收机的电路工作原理见图2(点击下载原理图)。由三极管VT1及其LC元件等组成超再生接收电路,用来接收发射机发出的调频信号。门电路A、B、C构成信号放大电路,将接收到的信号放大、比较、倒相去控制门电路D、E组成的1Hz振荡电路,再由门电路F倒相输出去控制由三极管VT2、VT3组成的互补音频振荡器。 当接收到发射机信号时,门电路C输出为正,二极管VD导通,门D、E组成的低频振荡器停振,门F输出为低电平,VT2、VT3互补振荡器停振,扬声器BL不发声。 一旦接收不到发射机的信号,即目标物或小孩离开主人1-15m,门电路C输出低电平,VD截止,门电路D、E构成的低频振荡器工作,门F倒相输出频率为1Hz的正脉冲控制互补振荡器电路发出急促的“嘟…嘟…”声提醒主人注意,直至目标物可小孩回到控制距离范围内,其报警声自动停止。 元器件选择与制作 元器件清单见下表。 发射机部分
|
编 号 |
名 称 |
型 号 |
数 量 |
| R1、4 |
电阻 |
20K |
2 |
| R2、3 |
电阻 |
100K |
2 |
| R5 |
微调电阻 |
91K |
1 |
| R6 |
微调电阻 |
100K |
1 |
| R7 |
电阻 |
51K |
1 |
| R8 |
电阻 |
470Ω |
1 |
| C1、2 |
瓷片电容 |
0.01u |
2 |
| C4 |
瓷片电容 |
0.005u |
1 |
| C5、6 |
瓷片电容 |
33P |
2 |
| C7 |
瓷片电容 |
0.1u |
1 |
| C8 |
瓷片电容 |
30P |
1 |
| C9 |
微调瓷介电容 |
10-3P |
1 |
| C10 |
瓷片电容 |
51P |
1 |
| L |
电感 |
自制(见表后文字) |
1 |
| VT1、2 |
晶体三极管 |
9011 |
2 |
| VT3 |
晶体三极管 |
9018 |
1 |
| S |
开关 |
微型拨动开关 |
1 |
| E |
电池组 |
3V |
1 | 接收机部分
|
编 号 |
名 称 |
型 号 |
数 量 |
编 号 |
名 称 |
型 号 |
数 量 |
| R1 |
电阻 |
4.7K |
1 |
C12 |
电解电容 |
1u |
1 |
| R2 |
微调电阻 |
200K |
1 |
C13、14 |
瓷片电容 |
0.1u |
1 |
| R3 |
电阻 |
470Ω |
1 |
C15 |
电解电容 |
10u |
1 |
| R4、5、7 |
电阻 |
1M |
3 |
D |
二极管 |
IN4148 |
1 |
| R6 |
微调电阻 |
100K |
1 |
VT1 |
晶体三极管 |
9018 |
1 |
| R8 |
微调电阻 |
51K |
1 |
VT2 |
晶体三极管 |
9013 |
1 |
| R9 |
微调电阻 |
510Ω |
1 |
VT3 |
晶体三极管 |
9012 |
1 |
| R10 |
电阻 |
100K |
1 |
IC |
六非门集成电路 |
CD4069 |
1 |
| R11 |
电阻 |
750Ω |
1 |
L1 |
电感 |
同发射机的L1 |
1 |
| C1 |
瓷片电容 |
15P |
1 |
L2 |
电感 |
6.5um色码电感 |
1 |
| C2、3 |
瓷片电容 |
33P |
2 |
BL |
扬声器 |
小型 |
1 |
| C4 |
瓷片电容 |
0.005u |
1 |
S |
开关 |
小型拨动 |
1 |
| C5 |
瓷片电容 |
0.5u |
1 |
E |
电池组 |
3V |
1 |
| C6-11 |
瓷片电容 |
0.01u |
6 |
|
|
|
| 为缩小体积,电阻全部采用1/16W微型元件,瓷片电容和电解电容全部采用缩小型,BL采用Φ12mm的微型电磁讯响器。发射机中的电感线圈L1用Φ1mm的漆包线在Φ7.5mm铅笔上绕3圈,脱胎而成。接收机中的电感线圈L1与发射机中的L1完全相同。发射机和接收机各采用5号电池两节。选用的元器件质量将直接影响到该装置的电气性能,焊接完毕,检查确认无误,接通电源既可进行调试。选用调频收音机调整发射机,使收音机在低频端能接收到发射机发出的信号,应注意避开当地调频电台,仔细调整发射机电路中的R5、R6、C9,并逐渐拉开接收距离,使接收到的声音最大,发射机工作电流调至最小约为0.3mA左右为止。 然后用调整好的发射机来调整接收机,将接收机中的电磁讯响器BL断开,接入高阻抗的耳机,仔细调整R2及发射机的可变电容器C9(注意避开当地电台),使耳机中听到的发射机声音最大、最清晰,再逐渐拉开两机距离,同时再调整R6至所需的监察距离,此时门电路C输出端的电压值约为1.5V。关掉发射机后,测门电路F输出端应为3V脉冲,调整R7、C12可以改变脉冲宽度。打开发射机,F输出端应变为0V。再关掉发射机,接入电磁讯响器BL,应发出间歇“嘟…嘟…”声。如无声或声音小,应仔细调整R8、R9、R11及C13、C14,使报警声最大。此时实测工作电流约为70mA左右。打开发射机,在调定的距离内BL不应发声,此时的守候电流约为0.5mA。 本机工作于超短波波段,实际控制距离与两机所处的位置、环境及阻阻挡程度有关。接收机不能和锡纸香烟及其它较大的金属物放置在一起,也不能用手握住高频部位,否则会因频率的漂移而失控。
|