注意:访问本站需要Cookie和JavaScript支持!请设置您的浏览器! 打开购物车 查看留言付款方式联系我们
初中电子 单片机教材一 单片机教材二
搜索上次看见的商品或文章:
商品名、介绍 文章名、内容
首页 电子入门 学单片机 免费资源 下载中心 商品列表 象棋在线 在线绘图 加盟五一 加入收藏 设为首页
本站推荐:
MA21小型电子调速器的制作
文章长度[3339] 加入时间[2007/2/15] 更新时间[2026/4/20 14:54:02] 级别[0] [评论] [收藏]

作者:无    文章来源:转载自:KOG RC 回路试作室    点击数:1859    更新时间:2005-7-25

 >;

一.功能

 *PWM高频有刷电机电子调速器

 *低电压自动断电功能

 *自动断电后电机可再启动

 *BEC功能(0.8A)

二.主要数据

 *电源电压: 6.0~9.6( 适用于5-8节的镍氢电池组 )

 *自动断电电压: 4V

 *连续工作电流: 6A

 *无负载工作电流: 13mA

 *外形尺寸: 10x17x5.5( 长x宽x高 )

 *重量: 1.0克 ( 配线重量未计算在内 )

 注:印刷板使用厚度为0.8毫米的玻璃纤维双面板制作

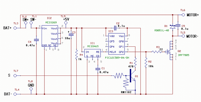
三.原理图

四.元件列表

IC1 : MC33465Nー30CTR
IC2 : MC33269Dー5.0
IC3 : PIC12C509ー04/SN
Q1   : RN1102
Q2   : IRF7401
D1   : RB160L-40
R1   : 470Ω           2012贴片电阻
R2   : 10kΩ           2012贴片电阻
R3   : 22Ω               2012贴片电阻
R5   : 1kΩ               2012贴片电阻
C1   : 0.47μF   2012贴片电容
C2   : 0.1μF     2012贴片电容
C3   : 47μF 10V 贴片电解电容
C4   : 0.47μF    贴片电容
C5   : 0.1μF      贴片电容
印刷板 : 10*17*0.8毫米

五.印刷版与元件安装

 印刷板正面板图

印刷板正面元件安装图

 印刷板反面板图

 印刷板反面部件安装图

六.下载与写入单片机程序文件

下载HEX程序文件:MA21V00H.rar

状态位设置:oscillator : internal rc | watchdog timer : on | code protect : off | master clear : external

(全文完)
( 本文由"模型屋"收集整理 转载请注明出处: http;//www.gxmodel.com )

1、 本站不保证以上观点正确,就算是本站原创作品,本站也不保证内容正确。
2、如果您拥有本文版权,并且不想在本站转载,请书面通知本站立即删除并且向您公开道歉! 以上可能是本站收集或者转载的文章,本站可能没有文章中的元件或产品,如果您需要类似的商品请 点这里查看商品列表!
本站协议 | 版权信息 |  关于我们 |  本站地图 |  营业执照 |  发票说明 |  付款方式 |  联系方式
深圳市宝安区西乡五壹电子商行——粤ICP备16073394号-1;地址:深圳西乡河西四坊183号;邮编:518102
E-mail:51dz$163.com($改为@);Tel:(0755)27947428
工作时间:9:30-12:00和13:30-17:30和18:30-20:30,无人接听时可以再打手机13537585389