| 注意:访问本站需要Cookie和JavaScript支持!请设置您的浏览器! • 打开购物车 • 查看留言 • 付款方式 • 联系我们 |
![]() |
| 首页 | 电子入门 | 学单片机 | 免费资源 | 下载中心 | 商品列表 | 象棋在线 | 在线绘图 | 加盟五一 | 加入收藏 | 设为首页 |
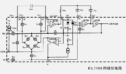
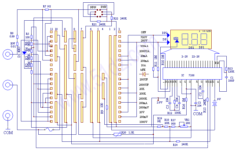
| 选择分类:当前分类——自制仪表 相关联或者相类似的文章: 常用NMEA-0183语句字段定义解释(915) 数字万用表套件830B制作说明(890) GPS接收机射频前端电路原理与设计 (889) ss570122的雕刻机制作过程(2)(861) 高频信号发生器的操作技能(851) ss570122的雕刻机制作过程(1)(797) ss570122的雕刻机制作过程(4)(723) 单片式晶体管速测仪(634) ss570122的雕刻机制作过程(5)(633) 发布第一版TA8435超限电流(2.5A)控制板(628) ss570122的雕刻机制作过程(完)(615) 修边机专用夹头制作过程(真正的制作)(603) 学会看NMEA-0183数据协议代码 (551) 自制亚微秒脉冲幅值测试仪(495) ss570122的雕刻机制作过程(6)(476) 串联型稳压电源(475) ss570122的雕刻机制作过程(7)(422) yudongyang制作的雕刻机(402) ss570122的雕刻机制作过程(3)(385) 电视方格信号发生器(早已经断货)(280) 首页 前页 后页 尾页 本站推荐: | 数字万用表套件830B制作说明 数字万用表和指针万用表是电子爱好者必备的仪表之一,如果大家是学,想多动手,熟悉其基本原理及安装工艺,不如亲自动手组装一个。此830B万用表套件配有全部的元件清单,原理图,安装流程及使用说明书,彩盒等。本套件适用于在校学生、待业青年、在职技工、电子初学者、电子爱好者进行电子技术学习和理解。欢迎大家选购制作,批量价优。 830B工作原理:该仪表的心脏是一片大规模集成电路,该芯片(7106)内部包含双积分A/D转换器,显示锁存器,七段译码器和显示驱动器,它的工作原理框图见示意图2。输入仪表的电压或电流信号经过一个开关选择器转换成一个0到199.9mV的直流电压。例如输入信号100VDC,就用1000:1的分压器获得100.0mVDC;输入信号100VAC,首先整流为100VDC,然后再分压成100.0mVDC。电流测量则通过选择不同阻值的分流电阻获得。 采用双面的波纤板,电路板如下:
安装下列部件(如下图),
将两只钢珠对称放入面盖内的凹痕中(参照示意图)。
装好成品如下:
830B 材料配套清单
原理图请看: /pic/yuanli/yuli830b.gif
市场上有很多种830B的套件,外型大同小异,价格也各有差异,主要是里面的配料一不样,本站套件都是厂家做出口件的配料,成本相对比较高,表笔也比较大,组装好后用起来也比较舒适,欢迎没有用过本站万用表套件的朋友试装,试用。 1、 本站不保证以上观点正确,就算是本站原创作品,本站也不保证内容正确。 2、如果您拥有本文版权,并且不想在本站转载,请书面通知本站立即删除并且向您公开道歉! |
|
本站协议 |
版权信息 |
关于我们 |
本站地图 |
营业执照 |
发票说明 |
付款方式 |
联系方式
深圳市宝安区西乡五壹电子商行——粤ICP备16073394号-1;地址:深圳西乡河西四坊183号;邮编:518102 E-mail:51dz$163.com($改为@);Tel:(0755)27947428 工作时间:9:30-12:00和13:30-17:30和18:30-20:30,无人接听时可以再打手机13537585389 |