TDA2030功放板由多年经验工程师设计,布线达到最优化,各项性能指标均达到理想设计效果。本板使用方便简单,接上音箱、CD、VCD、DVD、MP3、电脑和电源即可工作。有音量控制、高音控制、左右声道均衡控制,采用全新正品元件。 五一电子长期为大家提供实践动手的机会,想体验亲自动手装功放的朋友,请赶紧采取行动。此板IC可用TDA2030、TDA2030A、LM1875均可。音响自装,成就自我。 TDA2030的优良性能使得它十几年来一直得到大家的疯狂喜爱,很多外表豪华的有源音箱、中档功放、低音炮也采用了TDA2030。
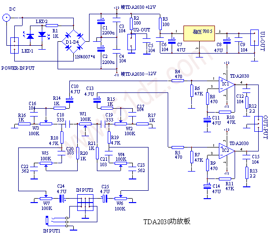
电路原理图如下:

好的元件还需要好的设置,没有好的设计,不但达到好的效果,反而不如更低档次的效果。在设计制作中,一味的追求某一个点的完美,只能是走向误区。 市面上有很多产品的设计是很失败的,产品往往达不到应有的指标,比如左右声道分离度呀、信噪比呀、输出功率呀、频率响应呀等等,这些都直接影响到音质。 本元件包的电路板由十几年经验的工程师精心设计,确保信号通路分存合理,元件效能最大程度的发挥而不影响其它元件。 TDA2030是单声道的功率放大集成电路,做立体声放大器必须使用两只2030。2030只有五只引脚,正电源、负电源、正向输入、反向输入和输出。2030的散热片是和负极连通的,用双电源供电时,散热片千万不要和地线短路。 用双电源供电可以更加充分的发挥2030的效能,双电源供电时,交流声纹波正负互相抵消,即使只用220UF的滤波电容也很难听到交流声,为了改善低音效果,滤波电容不能小于1000UF,选用2200UF比较合适。如果还要选取更大的滤波电容则没有意义,相反,会使开机、关机、短路冲击电流更大,容易损坏元件。 本功放板采用双电源,2030工作在OCL方式。OCL是指不用音频输入、输出变压器和输出耦合电容,放大器直接推动音箱。OCL具有音质佳、频响好、成本低等特点。常用的功放电路类型还有OTL、BTL,OCL电路元件最少,音质最好。(BTL和OCL相当) 在功放电路板的设计中,最主要的就是要合理布线。布线就是给电流指定通路。功率电路中主要有以下几种电流,1、交流电流;2整流后的直流;3滤波后的直流;4供给IC电源电流;5到音箱的输出电流;6小音频信号的输入电流;7输出到反向输入的反馈电流;8音调控制的信号电流;9输入音频信号电流。如果放大器级数变多和供电电源更多,各种电流还会更多(为什么要用多组电源供电?是因为放大级数变多时很难处理好这么多信号共用电源带来的不良影响,电源组数越多,产品越复杂,对产品要求越高,可靠性越低)。 本功放板不需要多组电源,如果用户没有双电源的变压器,也可以只用单电源供电(相当于两个半波整流成双电源),负载能力和效果稍差。 本功放板在设计时已经严格保证了以上电流各行其道,互不影响,这才保证了本站高保真高性能。要做到这一条,必须明白电路中每个元件的作用,每个引脚步的特点和作用才能做到。这需要积累经验和大量的参考资料。大家学装本功放板对学电子非常有帮助。

注意:框起来的那一部分不用安装,本站没有配备。
本功放板听感极佳。左右声道分离度高,信号互不影响互不干扰,这些都是影响音质的主要原因。
查看和发表评论 管理员一般会在8-48小时内回复,会删除无意义的留言以及重复留言,请保证留言标题清晰,内容明确! 1、评论不代表本站观点。 另外,即使是本站原创作品,本站也不保证内容绝对正确。 2、如果您拥有本文版权,并且不想在此处发表,请书面通知本站立即删除并且向您公开道歉! |